美国当地时间2020年3月12日,美国贸易代表办公室(USTR)公布了第10批2000亿美元加征关税商品清单项下的产品排除公告,共有5个10位税号产品被完全排除,包括:3923210030、3923210095、3926.20.9050、4015.19.1010、5603.12.0090,其中后3个为纺织服装产品税号。4015.19.1010、5603.12.0090两个税号曾分别在第3批和第8批排除清单中均为部分排除,现已从部分排除变为完全排除。
截至目前,美国2000亿美元征税产品10批排除清单累计涉及40个纺织品税号,被排除的产品在出口美国时将不再被加征301关税。排除有效期可追溯至2000亿清单生效之日——2018年9月24日。本次公告中列明的被排除产品的有效期为2018年9月24日至2020年8月7日。
本次由部分排除转为完全排除的纺织品描述与HS码如下(其中曾部分排除的税号对应多个产品描述):
1.3926.20.9050:塑料制品及服装附件;
2.4015.19.1010:丁腈橡胶制无缝一次性手套,外科或医疗用除外;
3.4015.19.1010:天然乳胶制无缝一次性手套,外科或医疗用除外;
4.5603.12.0090:人造纤维非织造布,重量大于25g/m2,但不大于大于70g/m2,具有光滑或压花纹理(未浸渍、涂层或覆盖使用橡胶、塑料、木浆或玻璃纤维以外的材料,在长度不小于15cm至不超过107cm的预切辊中,用于制造个人护理湿巾。
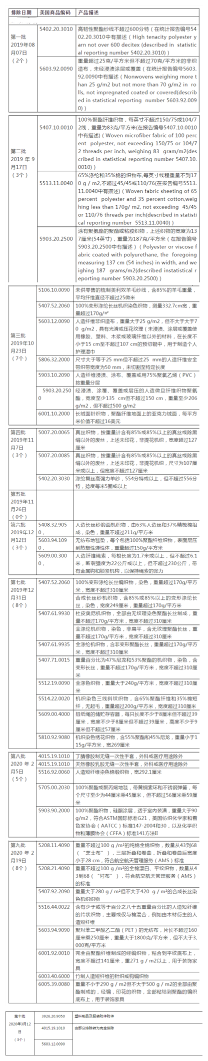
关于2000亿美元征税清单累计排除纺织品情况,请参见以下汇总表。

本次2000亿排除清单USTR公告原文地址://ustr.gov/sites/default/files/enforcement/301Investigations/%24200_Billion_Exclusions_Granted_March.pdf
AAA面料网VBJYTUJGHNH免责声明:本站发布的有些文章部分文字、图片、音频、视频来源于互联网,并不代表本网站观点,其版权归原作者所有。如果您发现本网转载信息侵害了您的权益,如有侵权,请联系我们,我们会尽快更改或删除。
联系人:杨经理
手 机:13912652341
邮 箱:34331943@qq.com
公 司:昆山市英杰纺织品进出口有限公司
地 址:江苏省昆山市新南中路567号双星叠座A2217