摘要:为了更好地解读GB/T29862—2013《面料品纤维含量的标识》标准内容,我们对GB/T29862—2013和FZ/T01053—2007标准进行了对比学习,寻出了两个标准之间存在的差异,有利于新标准的贯彻执行。
关键词:布料品;纤维含量;标识;差异
1引言
随着人们生活水平的不断提高,人们在选择购买面料工作装产品时,不再只是注重其款式和性能,工作装产品的质量已日趋成为消费者关注的热点。面料工作装产品布料的纤维含量是反映工作装质量的重要指标。
国家质量监督检验检疫总局、国家标准化治理委员会在2013年第22号标准公告中,公布了一项对面料领域有着重要意义的国家标准GB/T29862—2013《布料品纤维含量的标识》,并将于今年5月1日起实施。根据相关规定,新的国家标准实施后,现行的面料行业标准FZ/T01053—2007《面料品纤维含量的标识》即行废止。布料品标识从行业标准提升到国家标准,进一步规范布料品标识,提升面料品质量,同时对面料品行业和企业提出了更高的要求。据业内人士介绍,从全国的布料品检测结果来看,面料品标识项目及纤维含量项目不合格量约占全部面料不合格品中的70%,其中绝大部分是因为纤维含量标识不规范而导致的不合格。因此,此项标准的实施,将对面料工作装产业产生较大的影响。

2两标准的内容差异
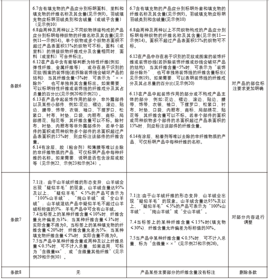
GB/T29862—2013和FZ/T01053—2007两个标准的具体差异详见表1。

3体会
GB/T29862—2013《布料品纤维含量的标识》颁布实施无疑是对FZ/T01053—2007标准的提升,因此,正确标注面料品的纤维名称及纤维含量,对爱护消费者的利益,维护生产者的合法权益,打击假冒产品,促进公平竞争起到了特别重要的作用。
(作者单位:北京市布料纤维检验所)
免责声明:本站发布的有些文章部分文字、图片、音频、视频来源于互联网,并不代表本网站观点,其版权归原作者所有。如果您发现本网转载信息侵害了您的权益,如有侵权,请联系我们,我们会尽快更改或删除。
联系人:杨经理
手 机:13912652341
邮 箱:34331943@qq.com
公 司:昆山市英杰纺织品进出口有限公司
地 址:江苏省昆山市新南中路567号双星叠座A2217